2023年四川托普计算机职业学校2023招生简介
作者:小编来源:网友投稿时间:2025-03-29 03:51次
摘要:2019年四川托普计算机职业学校招生简章 四川托普计算机职业学校概况 四川托普计算机职业学校是一所全日制中等职业学校,同时是四川省计算机技能培训集团董事单位、四川省职业技
2023年四川托普计算机职业学校招生简章
四川托普计算机职业学校概况
四川托普计算机职业学校是一所全日制中等职业学校,同时是四川省计算机技能培训集团董事单位、四川省职业技能鉴定智能化考试站、成都市计算机专业职教集团首批常务理事单位——亦是唯一入选常务理事单位的民办学校。学校先后获得“全国民办教育先进集体”、“全国民办教育改革和创新示范学校”、“四川省民办教育先进单位”、“成都市职业教育先进单位”等荣誉称号。
学校治学严谨规范,成绩斐然,在2015年和2016年全市中职生专业课抽考及基础课调考中,专业课成绩全市排名我校名列第二,专业课和基础课成绩均远超市平均分;2013年代表四川队在全国职业院校学生技能大赛上斩获二、三等奖,享誉业界。
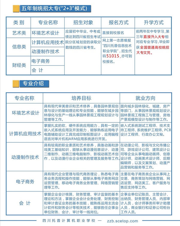
四川托普计算机职业学校专业介绍
四川托普计算机职业学校师资队伍
学校拥有一支充满活力、精于教学和实践的“双师型”教师队伍,他们在各类竞赛中频获殊荣:周玉萍、冯文菊老师曾先后被评为“全国民办教育先进工作者”、“全国优秀班主任”,肖凌、赵永荣、冯文菊三位老师分别荣获“县级优秀青年教师”光荣称号。
四川托普计算机职业学校就业升学
学校与中国电信、中国联通、长城宽带、北京移数通电讯有限公司等知名企业建立了良好稳定的校企关系,每年学生一次性就业率达到100%。
学校通过“2+3”模式、“3+3”模式、专升本等方式搭建中专升读大专、本科求学立交桥,学生毕业后均获全国普通高校统招大专文凭。
四川托普计算机职业学校资助政策
我校严格执行国家资助政策,每名学生均可享受以下资助:
1、国家减免学费:每生均按1700元/年的标准,连续资助三年。
2、国家助学金:对家庭经济困难的,或列入《中国农村扶贫开发纲要(2011-2023年)》11个“连片特困地区”的农村户籍学生,或四川省藏区“两州一县”(阿坝州、甘孜州、凉山州木里县)的农村户籍学生,全部按2000元/年的标准,连续资助两年。
3、价格补贴:享受国家助学金的学生约按500元/年的标准,连续资助两年。
4、住宿补贴:成都籍和家庭经济困难的非成都籍学生均按600元/年的标准,连续资助两年。
四川托普计算机职业学校报名须知
1、三年制中专报名办法:学生可在《四川省高中阶段学校招生考生志愿卡》上或网上直接填报四川托普计算机职业学校”及代码51185,亦可直接到校报名。
2、五年制高职大专报名办法:学生可在《四川高中阶段学校招生考生志愿卡》上或网上“五年制高职愿"档第一志愿填报“四川托普计算机职业学校“及招生代码51015,亦可直接到校报名。
3、凡报读我校的学生需提供本人二代身份证及户口薄原件。
4、收费标准:学费3000元/期,住宿费500元期,代管费460元/期(据实结算)。
5、国家资助政策:我校严格执行国家有关资助政策每名学生均可享受以下资助
①国家减免学费每生均按1700元/年的标准,连续资助三年。
②国家助学金:对家庭经济困难的或列入《中国农村扶贫开发纲要(20112023年)》11个“连片特困地区"的农村户籍学生,或四川省藏区“两州一县“(阿坝州甘孜州凉山州木里县)农村户籍学生,全部按2000元/年的标准,连续资助两年。
③价格补贴:享受国家助学金的学生约按500元/年的标准,连续资助两年。
④住宿补助:成都籍和享受国家助学金的非成都籍学生均按600元/年的标准,连续资助两年。
(以上资助以当年四川省学生资助管理中心颁布的政策为准)
四川托普计算机职业学校联系我们
学校地址:成都市高新区西区大道2000号
乘车路线:1、地铁2号线终点站“犀浦站”下后转乘P20、P21至“西区大道尚丰路口站”下;
2、茶店子公交站乘314至“西区大道尚丰路口站”下;
3、金沙公交站乘705至“西区大道尚丰路口站”下;
关键词:2023年,四川,托普,计算机,职业学校,2023,招生,
- 相关文章
- 四川省高铁学校校园文化浓厚03-27
- 专业的铁路学校选四川省成都市铁路学校03-27
- 专业铁路学校首选四川省铁路学校03-27
- 四川省简阳机电工程计算机学校2025年报名条件03-27
- 2025年往届生能读四川省卫生学校吗03-26
- 四川省会理现代职业技术学校2025年春季招生简介03-26
- 四川省南充旅游职业中专学校2025年春季招生简介03-26
- 四川省汽车职业技术学院2025年春季招生简介03-26
- 四川省南部县升钟职业中学2025年春季招生简介03-26
- 四川省广汉市职业中专学校2025年春季招生简介03-26
- 2025年四川省铁路专业学校报名注意事项03-26
- 四川省铁路学校高铁乘务专业工资高吗03-26












