2025年9月韩国世宗大学硕博(一年制经营学&教育学硕士)简章
作者:张老师来源:学校时间:2025-09-12 17:08次
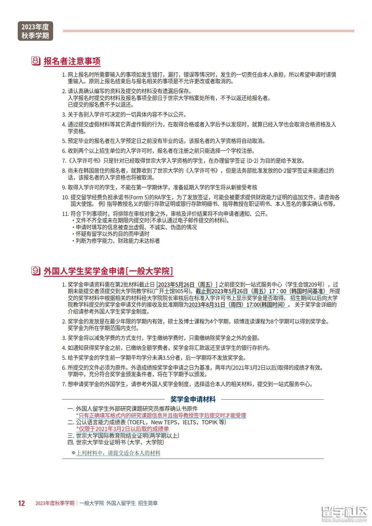
摘要:世宗大学最近也是发布了最新的招生简章,相信很多小伙伴是非常关注的,那么今天出国留学小编就给大家介绍2025年9月韩国世宗大学硕博(一年制经营学&教育学硕士)简章,如果对这个话题感兴趣的话,欢迎点击出国留学网。 2025年9月韩国世宗大学硕博(一年制
世宗大学最近也是发布了最新的招生简章,相信很多小伙伴是非常关注的,那么今天出国留学小编就给大家介绍2024年9月韩国世宗大学硕博(一年制经营学&教育学硕士)简章,如果对这个话题感兴趣的话,欢迎点击出国留学网。
2024年9月韩国世宗大学硕博(一年制经营学&教育学硕士)简章
世宗大学·学校介绍
世宗大学(韩文:세종대학교,英文:Sejong University),简称世宗大。创立于1940年,位于首尔特别市广津区,是韩国顶尖综合性研究大学,韩国重点大学,亚洲百强名门大学。1978年为了纪念朝鲜王朝第四位国王世宗大王,学校被命名为世宗大学。
校训:品德·创意·奉献·实践
院系设置:人文学院,社会科学学院,经营学院,酒店旅游学院,自然科学学院,生命科学学院,电子信息工学院,工学院,艺术体能学院
地址:大韩民国首尔特别市广津区陵洞路209
QS排名
休闲旅游管理专业在2021年软科世界一流学科排名中,位列世界第6
酒店管理专业在2017年QS世界大学学科排名中位列世界第26,亚洲第一
世宗大学在2024年英国泰晤士高等教育世界大学排名中位列世界251-300,韩国第8
在2024年美国U.S. News世界大学排名中位列世界397位,韩国第7
在2024年QS世界大学排名中位列世界551-560
申请日程及流程
3月入学本硕博申请时间:9月〜10月初(一批预计)、11月初〜11月底(二批预计)
9月入学本硕博申请时间:3月底〜4月中(一批预计)、5月初〜5月底(二批预计)、6月初〜6月中(三批预计)
世宗大学一年制经营学硕士课程
世宗大学一年制教育学硕士课程











关键词:2025年,9月,韩国,世宗,大学,硕博,一年制,世宗,
- 相关文章
- 2025年上海春季高考预录取及候补确认3月8日开09-12
- 2025年四川成都一级建造师考试报名时间09-12
- 2025年全国春季自考专升本报名时间和考试时间公09-12
- 泾阳幼师职业中等专业学校2025年招生计划09-12
- 西安第四联合幼师职业中学2025年招生计划09-12
- 西安工程技师师范学院2025年招生计划09-12
- 西安工业经济幼师职业学校2025年招生计划09-12
- 西安工业科技技术幼师学校2025年招生计划09-12
- 西安建筑工程幼师技师学院2025年招生计划09-12
- 西安旅游幼师职业中等专业学校2025年招生计划09-12
- 西安实验职业幼师中等专业学校2025年招生计划09-12
- 西安高陵区幼师职业技术教育中心2025年招生计划09-12












