2025年自学考试免考种类及申请方法
作者:陈重庆来源:二零二三年时间:2025-08-14 21:50次
摘要:各位考生注意了!许多自学考试考生还不知道符合条件是可以申请自考科目免考的,特别是自考新生。那自学考试免考有哪些种类呢?该如何申请呢?接下来就让小编带大家了解了解。下面是小编收集整理的 “2025年自学考试免考种类及申请方法” ,本文仅供参考,欢
各位考生注意了!许多自学考试考生还不知道符合条件是可以申请自考科目免考的,特别是自考新生。那自学考试免考有哪些种类呢?该如何申请呢?接下来就让小编带大家了解了解。下面是小编收集整理的 “2024年自学考试免考种类及申请方法” ,本文仅供参考,欢迎阅读。
2024年自学考试免考种类及申请方法
一、2024年自学考试免考有哪些种类?
1、凭前置学历申请自考免考课程
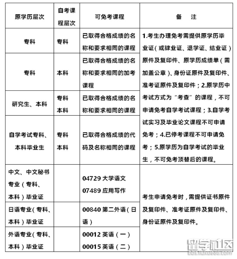
国家承认学历的各类高等学校及自考专科以上(含专科)的毕业生(及肄业生、退学生)报考自考,根据有关规定,可申请免考已学过并考试成绩合格的有关课程。本科结业可视同专科学历,可使用结业的合格成绩办理专科层次课程的免考。

2、凭等级证书申请自考免考课程
根据有关规定,可申请此类免考的等级证书包括全国计算机等级考试(NCRE)、全国英语等级考试(PETS)、大学英语四六级考试(CET)、剑桥商务英语考试(BEC)和西班牙外语水平考试(DELE)的相关等级证书(详见下表),以及中国物流职业经理资格证书,中国销售管理专业水平证书,中英合作采购与供应管理职业资格证书,移动商务技术工程师证书,嵌入式技术工程师证书(此类证书的免考课程规定,详见相应专业的考试计划说明)

二、如何申请自考免考?
1、凭前置学历申请自考免考课程
考生登录对应身份自学考试管理系统,通过考籍管理模块中的凭前置学历申请免考功能提交申请后,向当地县(区)考办提交身份证、毕业证书和完整成绩表的原件及复印件。如成绩表是从本人档案中复印的,档案所在单位劳动人事部门须在复印件上签署意见,并加盖公章。如成绩表是从原毕业学校复印的,须由原毕业学校教务处在复印件上签署意见,并加盖公章。考生提交材料并经市考办审核通过30个工作日后,可登录系统查询办理结果。肄业生、退学生须到当地县(区)考办现场办理免考申请手续。
2、凭等级证书申请自考免考课程
根据有关规定,可申请此类免考的等级证书包括全国计算机等级考试(NCRE)、全国英语等级考试(PETS)、大学英语四六级考试(CET)、剑桥商务英语考试(BEC)和西班牙外语水平考试(DELE)的相关等级证书(详见下表),以及中国物流职业经理资格证书,中国销售管理专业水平证书,中英合作采购与供应管理职业资格证书,移动商务技术工程师证书,嵌入式技术工程师证书(此类证书的免考课程规定,详见相应专业的考试计划说明)
关键词:2025年,自学考试,免考,种类,及,申请,方法,各位,
- 相关文章
- 温州医科大学2025年报名条件有哪些08-14
- 江苏2025年应届大学毕业生选调考试面试通知书打08-14
- 江苏2025年考录公务员面试通知书打印入口08-14
- 2025年浙江中医药大学招生计划08-14
- 2025年浙江中医药大学招生简章08-14
- 浙江中医药大学2025年报名条件有哪些08-14
- 安徽2025年度法律职业资格考试时间及考区08-14
- 2025年甘肃省职业资格考试报名及报考条件08-14
- 2025年遂宁西昌事业单位考试报名公告08-14
- 2025年河北省对口升学考试时间及注意事项08-14
- 贵州省铁路职业技术学校2025年报名注意事项08-14
- 2025年贵州遵义幼儿师范职业学校招生简介08-14












