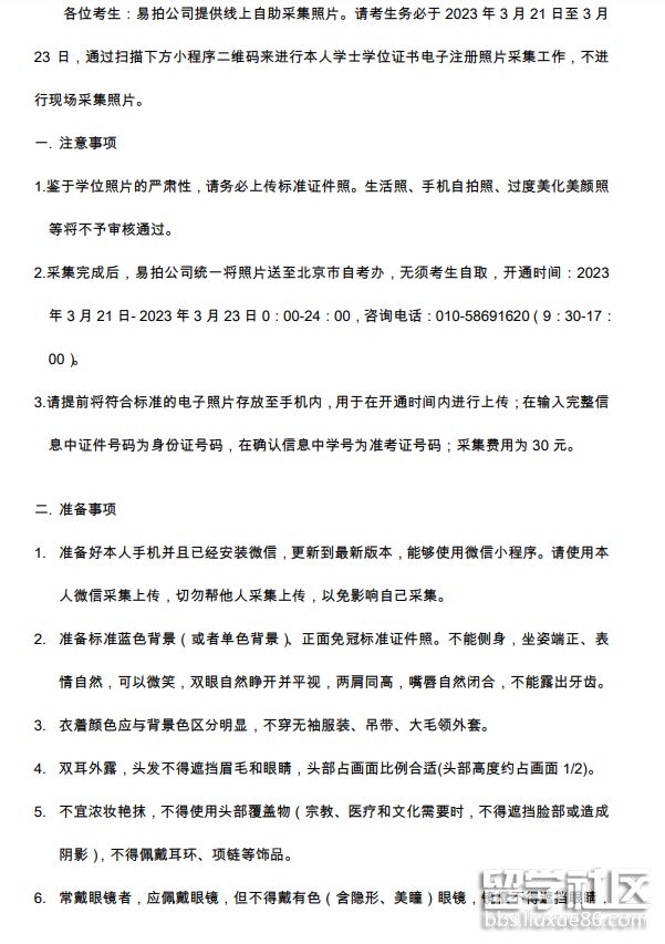
2025年北京高等教育自学考试学位照片申请小程序采集流程
作者:张老师来源:不详时间:2025-07-24 09:13次
摘要:北京的考生注意了,北京2025年上半年高等教育自学考试学士学位申请的通知已经发布了,请各位考生做好申报准备,下面是出国留学网小编为大家整理的“2025年北京高等教育自学考试学位照片申请小程序采集流程”,可供各位考生参考。2025年北京高等教育自学考试学
北京的考生注意了,北京2024年上半年高等教育自学考试学士学位申请的通知已经发布了,请各位考生做好申报准备,下面是出国留学网小编为大家整理的“2024年北京高等教育自学考试学位照片申请小程序采集流程”,可供各位考生参考。
2024年北京高等教育自学考试学位照片申请小程序采集流程







关键词:2025,年北京,高等教育,自学考试,学位,照片,
- 相关文章
- 2025年全国注册会计师考试时间安排07-24
- 2025年山西省高考体育专业考试安排07-24
- 四川幼儿师范高等专科学校2025报名时间及报名方07-24
- 2025年北京教育自学考试院学士学位申报入口07-24
- 2025三八妇女节活动总结样本(5篇)07-24
- 北京科技大学2025年招生分数线多少07-23
- 2025年北京电子科技学院排名07-23
- 2025年北京园林学校招生计划07-23
- 2025年空军军医大学博士研究生入学考试及同等学07-23
- 英国留学—2025秋季硕士申请详细规划指南!附07-23
- 内蒙古2025年选调生笔试成绩查询入口07-23
- 北京2025年高等学校体育专业招生工作通知07-23
推荐院校












